De pagina wordt geladen...
Voordat een nieuwe medewerker in dienst treedt, zal je als eerste moeten bepalen of je de medewerker een tijdelijke of een vaste arbeidsovereenkomst wilt geven. Een tijdelijke arbeidsovereenkomst eindigt van rechtswege, oftewel vanzelf, op de afgesproken einddatum. Een vast contract heeft geen einddatum en wordt daarom ook wel een arbeidsovereenkomst voor onbepaalde tijd genoemd.
In de cao voor het Motorvoertuigen- en Tweewielerbedrijf (cao MvT) en de cao Metaal en Techniek Carrosseriebedrijf (cao Carrosserie) staat dat een arbeidsovereenkomst standaard voor onbepaalde tijd is. Uiteraard kun je wel een arbeidsovereenkomst voor bepaalde tijd sluiten, maar dat moet dan duidelijk in de schriftelijke arbeidsovereenkomst staan.
BOVAG adviseert om altijd met een schriftelijke arbeidsovereenkomst te werken. Dan staan de afspraken goed op papier. Wij hebben diverse voorbeelden van arbeidsovereenkomsten. Welk voorbeeld je het beste kunt gebruiken volgt uit hoofdstuk 2: Wie neem je in dienst? Wat je in die arbeidsovereenkomst allemaal kunt vastleggen staat in hoofdstuk 3: Wat staat er in de arbeidsovereenkomst? De voorbeeld arbeidsovereenkomsten en een leeswijzer met voorbeelden kan je ook direct terugvinden in hoofdstuk 7: Arbeidsovereenkomst.
De ketenregeling betekent dat je een medewerker maximaal drie tijdelijke arbeidsovereenkomsten binnen 36 maanden kan aanbieden. Wil je de medewerker langer in dienst houden? Dan moet het een vast contract worden (en komt de medewerker dus voor onbepaalde tijd in dienst).
Dit staat in de wet en in al onze cao’s wordt aangesloten bij deze wettelijke ketenregeling.
De wet geeft aan dat de ketenregeling niet van toepassing is op medewerkers onder de 18 jaar die maximaal 12 uur in de week werken.
Ook voor BBL’ers en medewerkers die de AOW-gerechtigde leeftijd hebben bereikt, gelden uitzonderingen op de ketenregeling.
De wettelijke ketenregeling geldt namelijk niet voor BBL’ers. Daar is in de wet namelijk een uitzondering voor gemaakt. Je kunt de leerling, zo lang deze een BBL-opleiding volgt, dus steeds een nieuwe tijdelijke leer-arbeidsovereenkomst aanbieden, zonder dat er een vast dienstverband ontstaat. Je bepaalt als werkgever – samen met de leerling – de duur van de overeenkomst, bijvoorbeeld een jaar, een half jaar of voor de duur van de opleiding.
Voor een AOW’er geldt een andere ketenregeling. Met medewerkers die de AOW-gerechtigde leeftijd hebben bereikt, mag je namelijk maximaal zes tijdelijke contracten in 48 maanden afspreken. Meer informatie kun je hier vinden.
Maar wat als de medewerker tijdelijk niet bij jou werkt? Hoe zit het dan met de keten? De wet bepaalt dat een tussenpoos van maximaal zes maanden meetelt in de keten. Als je na een eerste contract van bijvoorbeeld één jaar afscheid van elkaar hebt genomen en de medewerker binnen zes maanden opnieuw in dienst komt, dan bied je de medewerker dus een tweede contract in de keten aan.
Is de medewerker zes maanden of langer uit dienst bij jou als werkgever? Dan gaat er een nieuwe keten in. Je mag de medewerker dan weer een eerste, tijdelijke arbeidsovereenkomst aanbieden.
Als sprake is van opvolgende arbeidsovereenkomsten tussen een medewerker en verschillende werkgevers die wat betreft het werk elkaars opvolger zijn, dan loopt de keten door. Denk hierbij aan een medewerker die eerst als uitzendkracht hetzelfde werk in jouw bedrijf heeft gedaan.
De cao MvT geeft voor een uitzendkracht de regel dat perioden waarin de medewerker als uitzendkracht heeft gewerkt, voordat hij of zij bij jou als werkgever in dienst treedt, als één arbeidsovereenkomst voor bepaalde tijd worden geteld.
De cao Carrosserie geeft een iets andere regel voor uitzendkrachten. In deze cao geldt dat perioden waarin de medewerker als uitzendkracht heeft gewerkt alleen als één arbeidscontract tellen als de medewerker tussendoor arbeidsongeschikt was en dit ook de reden is dat het uitzendbureau het arbeidscontract beëindigde. In andere gevallen telt elke periode als een apart contract.
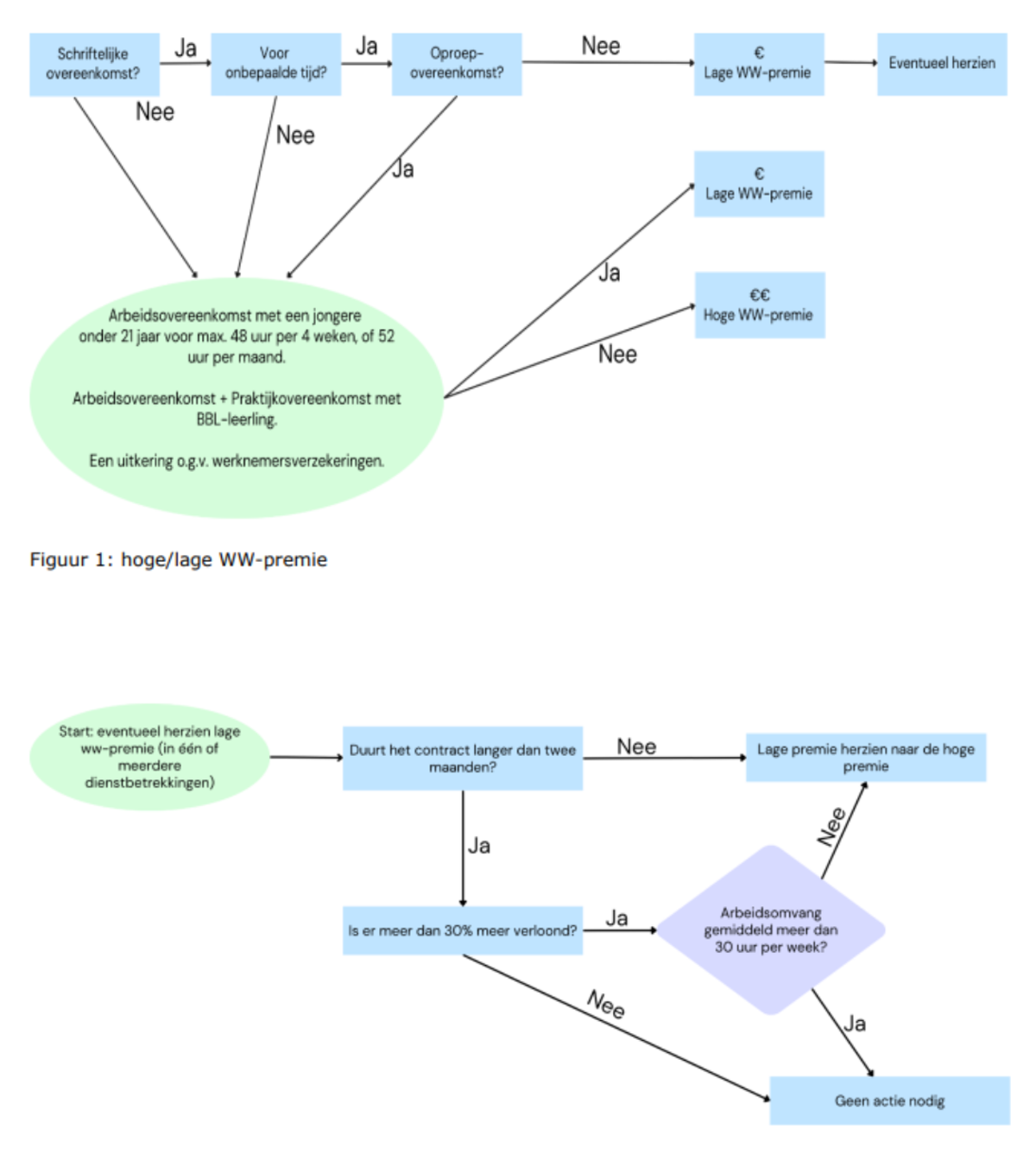
Het soort arbeidsovereenkomst die je met de medewerker afspreekt, bepaalt de hoogte van de WW-premie die je betaalt. De WW-premie is een premie die je als werkgever betaalt voor de verplichte medewerkersverzekering Werkloosheidswet. De premie wordt geheven over het loon van de medewerkers.
Als werkgever betaal je namelijk een lage WW-premie voor medewerkers met een vast contract en een hoge WW-premie voor medewerkers met een tijdelijke arbeidsovereenkomst. Ook een oproepovereenkomst voor onbepaalde tijd zorgt voor een hoge WW.
Er is sprake van een vast contract als er een schriftelijke arbeidsovereenkomst voor onbepaalde tijd is afgesproken én de omvang van de te verrichten arbeid duidelijk is vastgelegd. Dus voor een personeelslid met een contract voor onbepaalde tijd die 32 uur in de week werkt, betaal je de lage premie.
Maar voor een medewerker die 32 uur in de week werkt op basis van een jaarcontract betaal je de hoge WW-premie. Ook voor een medewerker met een contract voor onbepaalde tijd op oproepbasis betaalt je de hoge WW-premie, omdat er sprake is van flexibele uren. Een jaarurennorm kan wel aan deze definitie voldoen, zolang de medewerker elke maand hetzelfde salaris ontvangt. Meer over de jaarurennorm vind je hier.
De premiepercentages worden jaarlijks vastgesteld door de minister van Sociale Zaken en Werkgelegenheid.
Om gebruik te mogen maken van de lage WW-premie moet er een schriftelijke arbeidsovereenkomst aanwezig zijn in de loonadministratie. Daarnaast moet het soort contract op de loonstrook vermeld staan, dit om controle door de Belastingdienst mogelijk te maken.
Ja, er zijn drie uitzonderingsituaties. In die gevallen mag je als werkgever toch de lage WW-premie betalen, ondanks dat er geen sprake is van een vast contract. Het om de volgende drie uitzonderingsgevallen:
De lage premie kan met terugwerkende kracht worden aangepast naar de hoge premie. Dat betekent dat je als werkgever alsnog de hoge premie moet betalen.
Er zijn situaties waarin achteraf de lage premie herzien moet worden voor de hoge premie, namelijk:
Het ministerie van Sociale Zaken en Werkgelegenheid (SZW) heeft door middel van een stroomschema inzichtelijk gemaakt wanneer welke premie betaald moet worden. Dat schema staat in onderstaande afbeelding.
Ook heeft het ministerie SZW een Kennisdocument over Premiedifferentiatie WW opgesteld.
